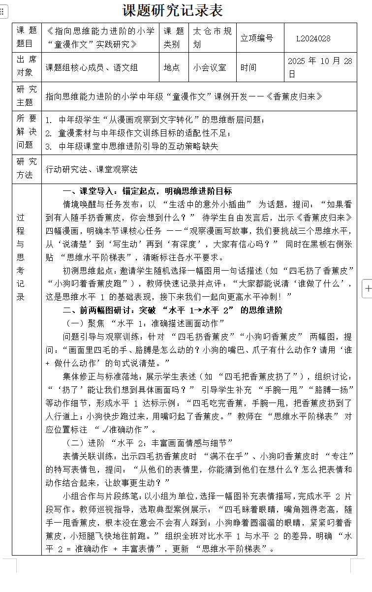
2025年10月28日,课题组核心成员齐聚学校二楼小会议室,以《香蕉皮归来》为核心载体,深耕中年级童漫作文思维进阶教学路径,开展课题论文修改研讨活动。
本次研讨旨在让“三级思维水平”框架层层落地、步步可操作:基础层聚焦 “准确描述动作”,引导学生拆解“四毛扔香蕉皮”“小狗叼香蕉皮”的动作细节,用“谁 + 精准动作”句式夯实表达起点;提升层着力“补充表情与声音”,借表情包关联人物情绪,靠“动作—声音”表格匹配象声词,让文字更具画面感;高阶层主攻“梳理逻辑、提炼主题”,通过因果提问梳理 “扔香蕉皮→潜在危险→小狗救援”的情节链,引导学生提炼深层道理。
全程搭配表情包、思维水平阶梯表等工具,破解 “漫画观察→文字转化” 的思维断层,让中年级童漫作文的思维训练“有梯度、可落地”!








